Manual de Usuario

AlfaERP revisión X1a

AlfaERP es un flexible, agil y personalizable sistema de información empresarial con versiones expertas en los sectores de producción, comercio y servicios; con mas de 250 usuarios en el mercado nacional, y diseñado para brindar el mejor servicio a la pequeña y mediana empresa.
Diseñado para operar en una infraestructura de nube hibrida, AlfaERP mantiene la seguridad y control de información critica en infraestructura local; y la flexibilidad y escalabilidad de la nube publica para información no critica.
AlfaERP es potenciado por la plataforma ORACLE, lider mundiales en tecnologías de información.

Pantalla Principal

Al ejecutarse AlfaERP se visualizara la ventana principal, conformada por cuatro secciones en orden de visualización:

  • Menú Principal
  • Menú de Modulos/Procesos de Negocio
  • Tablero de Control
  • Tablero de Consultas

Para comenzar a operar AlfaERP es necesario ingresar el Usuario y Clave asignada a cada usuario.

Las funciones especiales para el ingreso de información:

  • Tecla TAB: Mover el cursor y de ser el caso aceptar información ingresada.
  • El cursor es el indicador en la ventana resaltado con borde azul, que muestra el dato para capturar información o seleccionar opciones disponibles.

  • Tecla ENTER: Aceptar información ingresada o ejecutar proceso asignado a boton.
  • Tecla F4: Ejecuta ayuda de selección, solo en los datos con el icono de ayuda.
  • Fecha, que por default mostrara la fecha actual del sistema y presionando el icono de ayuda se desplegara la ventana a continuación, facilitando su ingreso:

Tablero de Control

El Tablero de Control es una herramienta gerencial que presenta facil y con rapidez el estado actual de uno o varios elementos de medición (indicadores, planes, estrategias, iniciativas) de la gestión de una compañía, bien sea a nivel global o por cada una de sus áreas o procesos.
Existen definiciones más complejas que incluyen algunos otros aspectos. A continuación algunos ejemplos, teniendo presente que AlfaERP se adecuara a las necesidades especificas de nuestros Clientes.

* Deslice para mostrar las imagenes

Tablero de Consultas

El Tablero de Consulta permite consultar facilmente las transacciones de AlfaERP, seleccionando en las carpetas los procesos de negocio, el estado y fecha de proceso.
Por ejemplo consultar las Ventas Facturación pendientes de Contabilizar y cuales de estas han facturado un Pedido de Ventas.
Adicionalmente el Tablero de Consulta provee una herramienta para busquedas avanzadas como muestra las imagenes adjuntas.

* Deslice para mostrar las imagenes


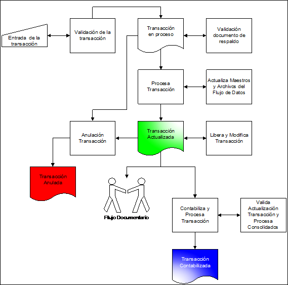
Ciclo de Vida de las Transacciones en AlfaERP


Contabilidad

Multimoneda

Generación Comprobante Contable Diferencia de Cambio por Reexpresión de Saldos

Ejecutamos el proceso en Contabilidad/Comprobantes Contables, ingresando la información de cabecera del comprobante, segun imagen a continuación, despues ingresar a la opción: Información y Utilitarios Comprobantes e ejecutar la opcion: Utilitarios/Genera Comprobante:Reexpresión Dif. de Cambio, sea Activo o Pasivo, segun el tipo de cambio ingresado.


Posteriormente podra emitir el reporte de Control Multimoneda para verificar la ejecución correcta de dicho proceso: Reportes/Contabilidad/Multimoneda. En dicho reporte el Tipo de Cambio debe coincidir con el ingresado en el Comprobante Contable

Y de ser una Cuenta Contable con Analisis de Registro Cuentas Corrientes podra emitir el Reporte de Saldos Cuentas Corrientes formato Saldos Contables, especificando el Tipo de Cambio cierre. Reportes/Tesoreria/Cuentas Corrientes, validando el cuadre de saldos en Moneda Nacional.


Tesoreria

Consultar Control Flujo de Caja

Ventas

Ejecutaremos la opción Facturación Ventas del modulo de Ventas, segun imagen:

A continuación se visualizara la ventana de AlfaERP Facturación Ventas

La ventana de Facturación Ventas esta conformada por seis secciones en orden a visualización:

  • Cabecera Transacción, que procesa los datos principales de una Factura de Ventas.
  • Detalle Transacción, que procesa los items de la Factura de Ventas.
  • Barra de Herramientas.
  • Información Transacción.
  • Gestión Impuestos.
  • Consultas.

Datos principales de la Cabecera Transacción

  • Transacción, es un dato unico que esta conformado por el Local, un Numero unico de transacción y la Actividad de la transacción.
  • Para ingresar una nueva Factura de Ventas (Transacción) el numero de transacción debe estar vacio (sin información), como se muestra en la imagen anterior.

  • Fecha
  • Estado, dato que indica el Ciclo de Vida de la Transacción y es administrado automaticamente por AlfaERP, evitando que el Usuario lo modifique. Los principales estados son:
    • 0-enProceso, Transacción en proceso de elaboración, permitiendo AlfaERP que el Usuario pueda realizar modificaciones. Una transacción en este estado, no es considerada/procesada por AlfaERP hasta Actualización.
    • 10-Actualizado, Transacción procesada pore AlfaERP, la cual no puede ser modificada por el Usuario.
    • 60-Contabilizado.
    • 80-Extornado, Transacción que previamente estuvo Actualizada, y permite que el Usuario realice modificaciones. AlfaERP no considerara/procesara la transacción hasta que sea Actualizada.
    • 90-Anulado.
  • Flujo de Trabajo.
    • Actividad 1-Facturación
      0-SinFlujo identificando el proceso de Facturación Simple (Venta en Tienda) que descarga automaticamente el stock.
      500-PedidoVentas indicando el proceso de Facturación PreVenta, identicando un proceso previo de Cotización en Pedidos de Ventas, el cual debe ser previamente aprobado. La descarga del Stock se realiza mediante Guia de Remisión Despacho.
      310-OrdenesServicios identificando el proceso de Facturación de Servicios realizados.
      550-POSNotasEntrega identificando el proceso de Facturación de Notas de Entregas en Puntos de Ventas.
    • Actividad 2,3-NotasContables, el flujo de trabajo debe indicar 530-FacturacionVentas o 500-PedidoVentas identificando la transacción de Ventas a modificar/extornar contablemente.
    • Actividad 11-FacturaciónAnticipo, el flujo de trabajo debe indicar 500-PedidoVentas identificando el proceso de Ventas que emitira una Factura por Anticipo.

    En la emisión de Notas Contables (Credito, Debito) El flujo de trabajo debe identificar el Pedido de Ventas o la Factura de Ventas a extornar o ajustar contablemente.
    Al ingresar un Pedido de Ventas en el flujo de trabajo, AlfaERP mostrara automaticamente el Flujo de Documento, identificando la Factura de Ventas emitida en el Pedido de Ventas.
    La precarga en Notas Contables solo debe realizarse en Notas de Credito emitidas por Devolución a Anulación de Facturación, en los otros "Tipos" de Notas Contable se debera ingresar la cuenta contable que identifique el ajuste a realizar.

  • Flujo de Documento, que en el proceso de Facturación Simple debe indicar: 0-SinFlujo.
  • Precarga, boton que recupera la información de la Transacción del Flujo de Trabajo. Ejecutando dicho boton con la tecla derecha de mouse se mostrara un menu emergente para seleccionar opciones.
  • Documento, es importante seleccionar el Tipo de Documento a emitir.
  • Al seleccionar el Tipo de Documento AlfaERP mostrara el numero de documento a emitir. Importante: en procesos de ingreso multiusuario, el numero de documento a emitir podra estar desactualizado. No preocuparse ya qye al momento de actualizar la transacción, AlfaERP confirmara o actualiara dicho dato al actual en linea.

  • Condicion de Pago, es importante ingresar este dato.
  • Lista de Precios, es importante ingresar este dato.
  • Gestor o Vendedor, es importante ingresar este dato.

Datos principales del Detalle de la Transacción

  • Registro, es importante seleccionar este dato, que por default selecciona P-Productos
  • Codigo, es importante ingresar este dato que dependera directamente del tipo de registro seleccionado.
  • Una vez ingresado AlfaERP verificara la lista de precios de dicho Codigo y actualizara los datos "Descripcion", "Unidad" y "Valor Unitario". De producirse un error en el Codigo ingresado, AlfaERP generara una ventana de error.

    De ser el caso que el Codigo a procesar no tenga definido Lista de Precios, podra ejecutar el boton de ayuda con la tecla derecha de mouse, mostrandose un menu emergente. Seleccionar la opción Maestro.

  • Descripcion, este dato podra personalizarse para la emisión del documento.
  • Cantidad, es importante ingresar este dato. El dato "Valor Parcial" se actualizara automaticamente.

Una vez concluido con el ingreso de los datos en el detalle de la transacción ejecutar el boton "Acepta Detalle".
De no producirse error, se actualizara la tabla izquierda del Detalle de Transacción, se limpiara sus datos y estara AlfaERP a la espera de un nuevo registro de Detalle de Transacción.
Podra verificarse el dato "Total Documento", el cual muestra el valor total a procesar/emitir.

Datos principales en Gestión Impuestos de la Transacción

Los datos de la sección Gestión Impuestos se actualizan automaticamente y no es posible su modificación.

Barra de Herramientas

  • Concluido el proceso de ingreso de datos en la Transacción se debera ejecutar el boton "Actualizar", que es primer boton de la Barra de Herramientas.
    De no producirse error en el proceso, se actualizar el numero de Transacción (Dato al inicio de la cabecera).
  • "Extornar" es el segundo botón de la Barra de Herramientas y su función es, como su nombre lo indica, extornar una Transacción Actualizada y permitir su modificación.
    Una vez concluida la modificación debera ejecutarse el boton de "Actualizar".
  • "Anular" es el tercer botón, que permitira eliminar la Transacción si su estado es 0-enProceso.
  • "Imprimir" es el cuarto botón.
  • "Limpiar" es el cuarto quinto de la Barra de Herramientas y limpiara los datos de la ventana para el ingreso de una nueva Transacción.
  • "Emisión Electronica" es el ultimo boton de la Barra de Herramientas y ejecutara este proceso, el cual se ejecuta automaticamente al "Actualizar".

AlfaERP revisión X1a
2022 FIXSAPP SAC. © AlfaAPP derechos reservados.